Rooted in George Siemens’ and Stephen Downes’ theory of connectivism (2005), a Personal Learning Network (PLN) is a tool and strategy for individuals to learn from the people and resources around them. A PLN thrives in an informal, personal learning environment and allows individuals to visualize and build connections for knowledge exchange. In this video, Marc-Andre Lalande breaks own the acronym to explain what a PLN does.
In the courses I teach, students are always encouraged to build their PLNs. While there are many ways to go about starting a PLN, I find it helpful to begin with the 5Ws+H questions:
- What do I what to learn or accomplish with this PLN? In the past, students have utilized PLNs to formulate research questions, locate an internship, get connected with hirers, and learn about important issues in their respective fields.
- Who have I already been connected to? Who would I like to connect with? Depending on the goals of the student PLNs, students choose to connect with people who would help them achieve their goals.
- When should I get in touch with the people I’d like to connect with? The question of time/temporality is tricky in a classroom setting. The teacher may want the students to build a PLN right away, but the target subjects may not have the availability — this is when the teacher should help to facilitate the connection process. If the students couldn’t find the appropriate time to connect with their subject, try to rethink the connection as a prospect rather than expected connection.
- Where should interactions take place? A PLN is not limited to the online learning environment. Students may consider physical or virtual networking spaces depending on the availability of their resources.
- Which are the best tools/technologies to build connections? The are hundreds of thousands of applications and methods out there for building a PLN, whether conceptually or technically. Students should consider the viability, popularity, and usability of these tools when deciding which to use for their PLNs.
- How should I maintain these connections once they are made? I find this the most important question to consider especially when a PLN is created in a classroom, and that students are interested in using the connections they have made for future endeavors.
Some Examples
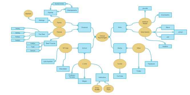
If PLNs were built early in the semester, students may be able to see changes and developments over the course of time. They could also learn from one another through sharing of ideas or sketches in a peer-review setting. Once a backbone/wireframe is created, students could visualize their networks using different formats, such as a network graph or an infographic. Here are some examples of artistically visualized networks that students in the past have created:
Tips for Success
I have shared these tips with my students and I think they are important considerations for novice and experts alike:
- Keep it going
- Don’t be afraid to put yourself out there, with caution (online safety concerns)
- Join various groups and existing connections
- Share your work with your classmates
- Don’t just consume; contribute!
- Maintain boundaries
- Credit where it’s due
In a writing classroom, a PLN can also be an effective tool for complementing prewriting exercises, building a thesis, or finding sources/bibliographies. If you are interested in learning how connectivism and composition could work hand-in-hand, check out my previous entries on connectivist composition and connected learning.



